Mermaid for

Software and Infrastructure Engineers

Diagrams that live where you work

Create fast, collaborative, and version-controlled diagrams without leaving your workflow.

Class Diagram
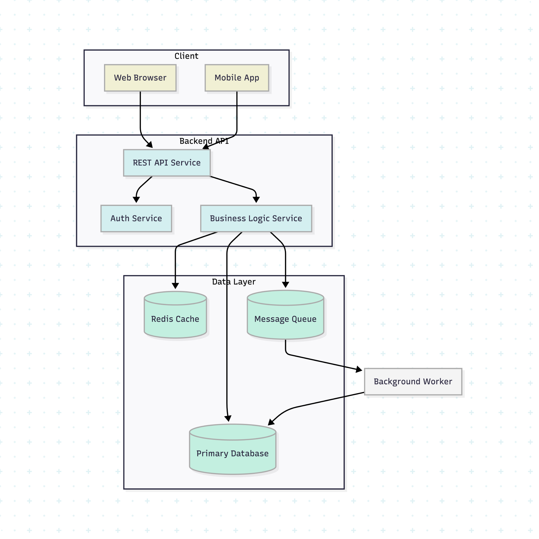
Map architecture in simple syntax

Map architecture in simple syntax

Start from text to diagram instantly (no drawing tools required).
Stay in your ecosystem

Stay in your ecosystem

Bring diagrams into the tools you already use with Mermaid plugins.
Text in, diagram out

Text in, diagram out

Describe your system or workflow in natural language to generate a diagram in seconds.
Collaboration built for your workflow

Collaboration built for your workflow

Review and edit diagrams live or async, embedded right where your team works.
Keep docs in sync with code

Keep docs in sync with code

Integrate diagrams directly into your favorite tools — from IDEs to documentation platforms — so your architecture stays current as your codebase evolves.
Secure at any scale

Secure at any scale

Keep diagrams as secure as your codebase with advanced security.

The diagrams engineers rely on

Visualize your systems, map out workflows, transform docs into dynamic resources, and spark new ways of thinking.

Architecture diagrams

Map distributed systems, cloud infrastructure, and service dependencies.

Mermaid recommends:

C4 diagrams or system architecture charts, versioned in Git so they stay in sync with your codebase.

Sequence diagrams

Illustrate how services, APIs, and databases interact over time — like login, payment, or checkout flows.

Mermaid recommends:

Generate sequence diagrams with AI prompts, then refine them in code or clicks for precision.

ER diagrams

Visualize database schemas and relationships so engineers and analysts understand how data connects.

Mermaid recommends:

Build ER diagrams directly from schema text and keep them synced with your repos and documentation.

Flowcharts

Break down processes and workflows like CI/CD pipelines, incident response, or DevOps runbooks.

Mermaid recommends:

Start with a plain text description (“build → test → deploy”) and let Mermaid AI generate the flow.

State diagrams

Model lifecycles and system states, from order processing to network connections.

Mermaid recommends:

Use state diagrams to spot logic gaps or dependencies before they hit production.

Git graphs

Show branches, merges, and release flows in version control to keep contributors on the same page.

Mermaid recommends:

Illustrate branching models or merge histories directly in README files with Git graphs.

Making waves with Mermaid

“Mermaid keeps infra and architecture work aligned — fast diagrams for APIs, Terraform, Vault, and Kubernetes.”

“Because Mermaid is text-based, diagrams stay close to the code. And it really shines during refactors: evolving the diagram step-by-step tells the story of the change.”

“Mermaid changed my pace, creating version-controlled design artifacts in minutes instead of days. We even shipped an MVP of a hotel management portal and more in 3.5 months.”

“Mermaid removes friction between thinking, documenting, and communicating system design. It forces clarity, which is exactly what engineering teams need.”

“Mermaid solved portability — diagrams behave like code across platforms, and AI helps us visualize complex logic instantly.”

“Mermaid changed how I approach technical writing by letting diagrams live alongside prose — and letting me iterate on both in real time.”

Elijah Snyder

Elijah Snyder

Principal Architect & Consultant, Next Orbit

Less time syncing, more time building

One shared canvas for mapping ideas, collaborating live, and keeping teams on the same page, literally.